近期,国际历史悠久(创刊于1869年)且极具影响力的科学杂志Nature旗下顶级期刊《Signal Transduction and Targeted Therapy》(影响因子高达40.8)刊发了迄今规模最大的阿兹夫定对比奈玛特韦片/利托那韦(Paxlovid)的多中心回顾性研究“Real-world effectiveness and safety of oral azvudine versus nirmatrelvir‒ritonavir (Paxlovid) in hospitalized patients with COVID-19: a multicenter, retrospective, cohort study”。[1]
该研究收集了2022年12月5日至2023年1月31日期间,在河南、新疆维吾尔自治区11家医院的40876名新冠感染住院患者数据,经过倾向评分匹配,最终纳入2404名接受阿兹夫定治疗和1202名接受Paxlovid治疗的患者。[2]郑州大学第一附属医院余祖江教授、任志刚主任医师与中国科学院常俊标院士为通讯作者,郑州大学第一附属医院王海宇博士生、崔光莹副主任医师、程铭高级工程师、新疆医科大学第一附属医院吐尔干艾力·阿吉教授、洛阳市中心医院李国涛主任医师为共同第一作者。[3]他们通过Kaplan-Meier分析和Cox回归模型比较两种药物之间的临床结局。此外,体外和体内实验用于评估两种药物的抗肿瘤效果和安全性。[4]主要研究结果如下:
阿兹夫定对比Paxlovid组降低18%全因死亡风险
Cox回归分析显示,阿兹夫定组的全因死亡风险比Paxlovid组低18%(HR=0.82,95%CI:0.676–0.987,P=0.036)。Kaplan-Meier分析显示阿兹夫定组的累积死亡率显著低于Paxlovid组(P=0.038)。[2]

安全性良好,不良事件发生率低于Paxlovid
研究结果显示,阿兹夫定组的不良事件发生率低于Paxlovid组,特别是在肝功能异常和血液学指标方面。[1][2]
阿兹夫定显著抑制癌细胞改善患者免疫力
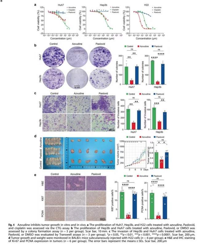
在亚组分析中意外发现,阿兹夫定片在恶性肿瘤患者中优势更为显著,可使全因死亡风险降低67%(HR=0.33,P<0.001),复合疾病进展风险降低46%。[2]体内、外实验也证明了阿兹夫定显著的抗肿瘤活性:
-体外实验显示阿兹夫定显著抑制肝细胞癌(HCC)细胞的增殖和侵袭能力,而Paxlovid无此效果。[1]
-体内实验表明阿兹夫定可显著抑制HCC异种移植瘤的生长。[4]
-单细胞RNA测序分析显示阿兹夫定可显著改变肿瘤免疫微环境,增加CD4+T细胞和CD8+T细胞的比例,并调节免疫细胞间的信号传导。[1]

这些突破性的研究成果不仅为阿兹夫定在肿瘤治疗领域的潜在应用奠定了坚实的实验基础。还为其拓展至肝癌、肺癌、结直肠癌等多种肿瘤适应症的开发提供了有力佐证。2024年9月阿兹夫定治疗实体瘤适应症的临床试验申请(IND)已获得国家药监局批准,并于2025年1月在上海启动I期临床试验。阿兹夫定/哆希替尼的联合疗法用于治疗非小细胞肺癌的IND申请于2024年11月提交至CDE审核。若开发成功,将为肿瘤的临床治疗提供了更新更好的治疗选择,创造巨大的社会和经济价值。
综上所述,阿兹夫定不仅能够显著抑制癌细胞的增殖和侵袭,还能有效增强患者的免疫力,尤其在患有恶性肿瘤(特别是肝细胞癌)的新冠感染患者中,展现出更为显著的临床益处。[1][2]此外,在降低新冠住院患者的全因死亡率方面,阿兹夫定相较于Paxlovid,表现出了更优的疗效,且在安全性上更具优势。Paxlovid作为3CL蛋白酶抑制剂的代表,此次基于超大样本的真实世界临床研究数据,进一步证实了阿兹夫定在新冠治疗中的卓越表现,为临床医生和患者在选择新冠治疗药物时提供了极具价值的参考依据。
参考资料:
1. Wang, H., Cui, G., Cheng, M. et al. Real‐world effectiveness and safety of oral azvudine versus nirmatrelvir‒ritonavir (Paxlovid) in hospitalized patients with COVID-19: a multicenter, retrospective, cohort study. Sig Transduct Target Ther 10, 30 (2025).
2.【大河报】历时两年,河南这个医疗团队用坚实数据,为首款国产新冠口服药“正名”
3.【郑州大学第一附属医院】向全球贡献“中国智慧”!余祖江团队两项研究成果在国际知名期刊发表
4.【iNature】STTT丨郑州大学任志刚/余祖江/常俊标合作研究发现阿夫定可能为HCC患者提供更大的临床获益
中国首席商业资讯门户;更多内容请关注中国商业网各频道、栏目资讯。
免责声明:凡未注明来自本站的稿件和图片作品,系转载自其它网站,转载目的在于信息传递,并不代表本站赞同其观点和对其真实性负责 。